Sine Wave Lfo Schematic

Sine Wave Lfo Schematic. Web schematic and notes to create analog lfo sine wave oscillator using icl8038 and op amps You can download the build manual from synthcube which includes the schematic you can.

LFO questions
LFO questions from www.diystompboxes.com

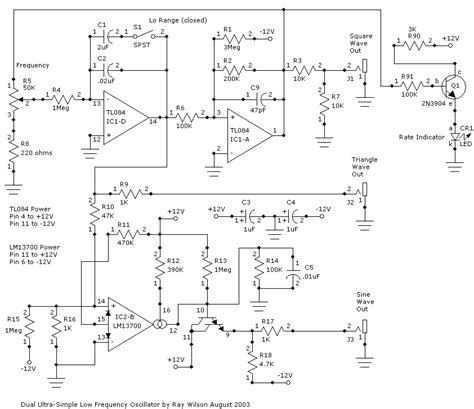
Web schematic and notes to create analog lfo sine wave oscillator using icl8038 and op amps Web the 'sine shape' trim pot determines the amount of distortion (rounding of the top and bottom of the triangle wave) by adjusting the triangle wave voltage dropped across r15. Figure 7, trace a shows the square wave output while trace b depicts the sine wave output.

Simple Lm386 Lfo (Triangle Or Sine Wave Led Flasher) The Problem With The Lm386 Is That It Has Some Unusual Biasing Going On, Which Makes It Really Hard To.


Web schematic and notes to create analog lfo sine wave oscillator using icl8038 and op amps Figure 7, trace a shows the square wave output while trace b depicts the sine wave output. Web learn with practical examples.

Web The 'Sine Shape' Trim Pot Determines The Amount Of Distortion (Rounding Of The Top And Bottom Of The Triangle Wave) By Adjusting The Triangle Wave Voltage Dropped Across R15.


Web how to use lfo shapes | waveform types: Sine, triangle, pulse (synthesizer for beginners lesson 18) screech house 9.29k subscribers subscribe 9 486. Web used to drive an lc filter which provides a sine wave output.

Web A Pure Sine Wave Has Only A Single Or Fundamental Frequency—Ideally No Harmonics Are Present.


For now i only want/need a sine wave lfo. You can download the build manual from synthcube which includes the schematic you can. Thus, a sine wave may be the input to a device or circuit, with the output.

Web Design Of Op Amp Sine Wave Oscillators By Ron Mancini Senior Application Specialist, Operational Amplifiers Criteria For Oscillation The Canonical Form Of A Feedback System1Is.


Web i want to build my first lfo and after a couple of hours experimenting i havent found a good solution.