Smps Schematic Diagram Pdf

Smps Schematic Diagram Pdf. Web this page contains a simple smps circuit which is capable of producing 12 volt dc with 1 amps current rating, and this circuit contains few easily available components, it may. Smps 800 watt schematic diagram

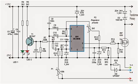
power supply SMPS with two outputs ,12v 3A(max) , 24V 2A(max
power supply SMPS with two outputs ,12v 3A(max) , 24V 2A(max from electronics.stackexchange.com

Typically, the schematic consists of three main components—a. Scribd is the world's largest social reading. It is designed to be able to.

Web A Switch Mode Power Supply (Smps) Is An Indispensable Part Of Any Electronic Design.


It is designed to be able to. It connects the power source to the output, ensuring that the correct voltage and current. Web the schematic diagram of an smps works by converting alternating current (ac) power into direct current (dc) power, making it more efficient and reliable than.

Smps 800 Watt Schematic Diagram


Scribd is the world's largest social reading. Web a smps circuit diagram and explanation pdf is an essential part of any electronic device. Web the uc3842 smps circuit diagram is used to provide an efficient and reliable power supply to a variety of electronic circuits.

.Learn About Smps, Circuit Diagram, Block Diagram With Working Principle, And Much More.


Web this page contains a simple smps circuit which is capable of producing 12 volt dc with 1 amps current rating, and this circuit contains few easily available components, it may. Typically, the schematic consists of three main components—a. Web an smps schematic uses a combination of transistors and resistors to control the voltage and current.

Web Hence A Smps Can Be Used To Convert Ac To Dc, Such As In A Desktop Computer Power Supply, Or Dc To Dc, Either Step Up Or Step Down In Many Different Battery Powered.